-
Git FlowDevOps/Git 2019. 11. 4. 12:57반응형

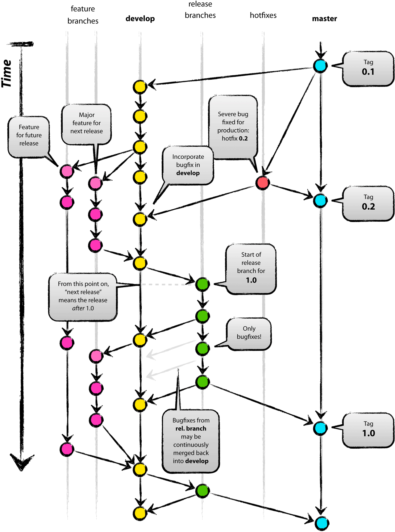
https://leanpub.com/git-flow/read 일반적으로 사용하는 Git Flow 형식 입니다.
master는 최종 배포 완료된 commit 집합이며 배포버전을 Tag로 표기합니다.
최종 테스트를 통과한 release branches만 merge 됩니다.
hotfix는 최종 배포 완료후 발생한 긴급한 버그를 수정한 commit 집합 입니다.
수정완료후 master , develop에 각각 merge 됩니다.
release branches는 개발이 완료된 commit 집합이며 개발은 완료되고 QA, 최종테스트를 앞두고 있는 상태입니다.
QA에서 발생한 버그는 해당 branch에서 수정하여 commit 후에 배포시 master와 develop으로 merge됩니다.
develop는 개발완료된 코드이며 feature에서 기능 개발이 완료된 코드를 merge 합니다.
그리고 hotfix와 release branches에서 수정된 내역들도 배포전 merge합니다.
feature branches는 기능별 branch로 현재 각각 개발중인 기능들은 branch별로 분리된 상태 입니다.
기능 개발이 완료되면 develop으로 merge됩니다.
[참고 링크]
https://leanpub.com/git-flow/read
Read Git Flow | Leanpub
Git Flow Workflow This Git Flow mashup is derived from Vincent Driessen’s A Successful Git Branching Model and Atlassian’s Gitflow Workflow. Credit is due to them. I’ve simply mashed up the two sources, edited some wording, and merged the two git command s
leanpub.com
반응형'DevOps > Git' 카테고리의 다른 글
Fork 에서 Jira issue 링크 걸기 (0) 2020.09.28 Git 삭제된 branch, commit 복구하기 (1) 2020.09.23 gitignore not working (0) 2019.09.17 Git GUI Tools List (0) 2019.09.16